欢迎进入西柏坡干部培训学院官网!
课程咨询:18132068017
网站首页
学院简介
教学方案
学习园地
教学基地
教学模式
红色燕赵
培训影像
培训动态
联系我们
教学方案
教学方案
当前位置:
首页
>>
教学方案
返回
栏目导航
Menu
教学方案
西柏坡—狼牙山—雄安新区(白洋淀)5天班
西柏坡—雄安新区(白洋淀)—北京(香山)5天班
西柏坡—狼牙山—冉庄地道战—雄安(白洋淀)7天班
西柏坡—冉庄地道战—雄安新区(白洋淀)—正定7天班
西柏坡—骆驼湾—狼牙山—正定
西柏坡—狼牙山—雄安新区(白洋淀)—正定6天班
西柏坡-冉庄地道战—正定4天班
前南峪—一二九师司令部3天班
西柏坡精神培训2天班
雄安新区(白洋淀)—北京(香山)
最新资讯
西柏坡—狼牙山—雄安新区(白洋淀)5天班
西柏坡—雄安新区(白洋淀)—北京(香山)5天班
西柏坡—狼牙山—冉庄地道战—雄安(白洋淀)7天班
西柏坡—冉庄地道战—雄安新区(白洋淀)—正定7天班
西柏坡—骆驼湾—狼牙山—正定
西柏坡—狼牙山—雄安新区(白洋淀)—正定6天班
西柏坡-冉庄地道战—正定4天班
前南峪—一二九师司令部3天班
西柏坡精神培训2天班
雄安新区(白洋淀)—北京(香山)
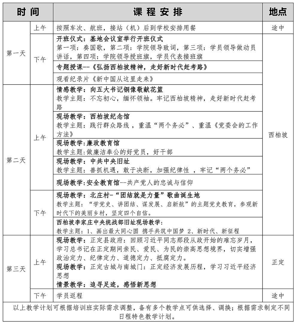
西柏坡-正定-3天培训方案(二)
时间:2020-03-10 06:48:18
“强党性、严纪律、立政德”
白洋淀畔“问源亭” ---习近平总书记听取雄安新
西柏坡-雄安-正定4天培训方案(一)
培训方向
西柏坡-北京(重走赶考路)
西柏坡--雄安新区
狼牙山-雄安新区
弘扬塞罕坝精神
培训方案
两天方案
三天方案
四天方案
五天方案
六天方案
七天方案
更多方案
西柏坡干部培训学院
地址:革命圣地西柏坡 电话:18132068017扫描下方二维码微信咨询
Copyright © 备案号:
冀ICP备2025125748号-1